华体会网页版登录入口-华体会(中国)-华体会(中国) 华体会网页版登录入口-华体会(中国)-华体会(中国) 政策法规 产业市场 节能技术 能源信息 宏观环境 会议会展 活动图库 资料下载 焦点专题 智囊团 企业库
华体会网页版登录入口-华体会(中国)-华体会(中国)  节能产业网 >> 华体会网页版登录入口-华体会(中国)-华体会(中国) >> 国内资讯 >> 正文
怎么选择合适的跨境出海服务商?我们测评了这几家
来源:中国节能产业网 时间:2025/3/31 16:35:44 用手机浏览

随着越来越多的中国企业扬帆“出海”,跨境服务商的重要性也与日俱增。通过全方位、高质量的服务,跨境服务商帮助企业简化出海流程、强化品牌建设、构建本土运营,从而更好地适应国际市场,实现可持续发展,为它们按下了高质量出海的“加速键”。

在助力企业“轻装”出海的过程中,跨境服务商们持续深耕出海服务业务,积极探索更加行之有效的商业策略和服务模式,在快速增长的市场中构建差异化竞争优势,形成了各美其美的竞争格局。下面,我们将从独立站建设、海外营销等方面,对跨境服务领域的主要参与者进行分析和探究,以期打通更多企业的出海通路,激活“高质量出海”蓬勃活力。

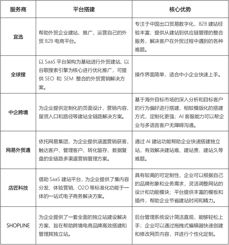
独立站建设

塑造企业品牌形象 提升询盘转化

对于出海企业来说,一个专业易用的独立站,不仅能有效增强品牌认知度和信任度,同时还能为出海企业带来更多的销售机会。因此,对于正在或准备出海的企业来说,选择一家靠谱的跨境服务商,搭建满足出海业务需求,适配也是至关重要。目前,提供独立建站服务的跨境服务商主要有宜选、全球搜、中企跨境、网易外贸通、店匠科技、SHOPLINE等平台,它们充分发挥各自优势,为企业实现全球化突围提供持续助力。

1743403353359038396.jpg

海外营销

精准营销,提升企业营销ROI

随着出海步伐的加快,企业受到了文化不同、地域限制、观念差异等方面的不小挑战。如何帮助出海企业实现有效营销,也成为摆在跨境服务商面前的重要课题。在这一背景下,飞书逸途、外贸快车、Marketing force、中企跨境、全球搜和宜选等跨境出海数字化服务商不断优化营销模式和服务,积极传递品牌信息和价值,助力更多企业开启全球商机之门。

1743403367546058247.jpg

当前,中国企业“走出去”已经成为大势所趋。对于出海企业尤其是中小出海企业来说,选择合适的跨境服务商可以显著降低进入国际市场的门槛和成本,并有效克服国际贸易中的障碍,拓展国际市场、优化运营流程、降低风险和提升效率,从而在激烈的出海竞争中走得更远。


分享到:
相关文章 iTAG:
漫步樱花大道 探寻花王工厂的春日密码
储能安全再升级,全球密封专家Roxtec烙克赛克携七重防
贵州卓品新材料有限公司个性化家居装饰品质服务
花王成为亚洲唯一:连续十九年入选“世界最具道德企业
昇铭敖(SMA):赋能大健康,共创产业新未来!
杏林整形开展医疗安全开放日,正规医美让"美"更安心
轻松击破「减肥怪圈」——杏林吸脂
海信全球首台4合1热泵洗烘一体机:以技术重构洗护行业
频道推荐
服务中心
微信公众号

CESI
关于本站
版权声明
广告投放
网站帮助
联系我们
网站服务
会员服务
最新项目
资金服务
园区招商
展会合作
华体会网页版登录入口-华体会(中国)-华体会(中国)上线下相结合的一站式节能服务平台。
©2007-2020 CHINA-ESI.COM
鄂ICP备19009381号-2
节能QQ群:39847109
顶部客服微信二维码底部
扫描二维码关注官方公众微信